|
<< Click to Display Table of Contents >> Navigation: Dhamma and Science > Origin of Life > Views on Life > Worldview of the Buddha > ‘Diṭṭhe Diṭṭhamattaṁ Bhavissati’ – Connection to Saññā |
May 3, 2025; revised #18 including the chart same day; November 1, 2025 (#4, #7, #8, #9, added #26); revised December 18, 2025
“Diṭṭhe diṭṭhamattaṁ bhavissati” is a quote from the Bāhiya and Mālukyaputta suttās. Understanding the meaning of that verse requires a deep understanding of Buddha’s teachings, particularly the concept of saññā.
Bāhiya Sutta (Suttacentral Translation)
1. Bāhiya was a yogi who traveled a long distance to meet the Buddha. When he arrived, he saw the Buddha walking for alms collection with other bhikkhus. The Buddha wanted him to wait until after the alms round, but Bāhiya insisted on at least a brief instruction. Thus, the Buddha uttered the following short verse (“WebLink: suttacentral: Bāhiya Sutta (KN Ud 1.10))”:
“Tasmātiha te, bāhiya, evaṁ sikkhitabbaṁ: ‘diṭṭhe diṭṭhamattaṁ bhavissati, sute sutamattaṁ bhavissati, mute mutamattaṁ bhavissati, viññāte viññātamattaṁ bhavissatī’ti.Evañhi te, bāhiya, sikkhitabbaṁ.”
▪“In that case, Bāhiya, you should train like this: ‘In the seen will be merely the seen; in the heard will be merely the heard; in the thought will be merely the thought; in the known will be merely the known.’ That’s how you should train.”
“Yato kho te, bāhiya, diṭṭhe diṭṭhamattaṁ bhavissati, sute sutamattaṁ bhavissati, mute mutamattaṁ bhavissati, viññāte viññātamattaṁ bhavissati, tato tvaṁ, bāhiya, na tena. Yato tvaṁ, bāhiya, na tena;tato tvaṁ, bāhiya, na tattha.Yato tvaṁ, bāhiya, na tattha, tato tvaṁ, bāhiya, nevidha na huraṁ na ubhayamantarena. Esevanto dukkhassā”ti.
▪“When you have trained in this way, you won’t be ‘by that’. When you’re not ‘by that’, you won’t be ‘in that’. When you’re not ‘in that’, you won’t be in this world or the world beyond or between the two. Just this is the end of suffering.”
“Atha kho bāhiyassa dārucīriyassa bhagavato imāya saṅkhittāya dhammadesanāya tāvadeva anupādāya āsavehi cittaṁ vimucci.”
▪“Then, due to this brief Dhamma teaching of the Buddha, Bāhiya’s mind was right away freed from defilements by not grasping. (He attained the Arahanthood.)”
2. The translations of the two Pāli verses above are those of a Sutta Central translator who merely translated the Pāli words into English.
▪Can you understand the Dhamma concepts from that direct word-by-word translation? Most people have a hard time understanding them even after explaining in detail.
▪Even at the time of the Buddha, Ven. Bāhiya was the only one who could grasp the meanings of those two verses and attain Arahanthood. Even Ven. Sāriputta took a couple of weeks of effort to attain Arahanthood.
▪Fortunately, another sutta provides more information to help clarify the meaning of the two verses above.
▪In the “Mālukyaputta Sutta (SN 35.95),” the Buddha uttered the same verses to Ven. Māluṅkyaputta, but provided some explanatory concepts first.
▪Let us go over the background material that the Buddha provided to Ven. Māluṅkyaputta.
Background Material in Mālukyaputta Sutta (SN 35.95)
3. In the “WebLink: suttacentral: Mālukyaputta Sutta (SN 35.95),” the Buddha explained the two key verses (in #1 above) he uttered to Ven. Bāhiya in more detail. He did so by first explaining the foundational principles. I have linked to the passage where the Buddha began that explanation to Venerable Māluṅkyaputta. In the following, I will start by interpreting those basic ideas. It will not be a direct word-by-word translation, because that would not be helpful; see “Sutta Interpretation – Uddesa, Niddesa, Paṭiniddesa.”
“Taṁ kiṁ maññasi, mālukyaputta, ye te cakkhuviññeyyā rūpā adiṭṭhā adiṭṭhapubbā, na ca passasi, na ca te hoti passeyyanti? Atthi te tattha chando vā rāgo vā pemaṁ vā”ti?
▪The main idea is: “What do you think, Māluṅkyaputta? Would any desire or greed arise if you saw something that you had never seen before or had no familiarity with?”
Ven. Māluṅkyaputta replied, “No.”
▪We form our opinions/desires about objects/people based on prior experiences. Two people may have different experiences with the same object or the same person. Let us first consider an inert object. That object may be entirely unfamiliar to one person, while another person could be quite familiar with it.
▪That “familiarity” is embedded in saññā, one of the mental factors the Buddha used to specify various mental aspects. The following example gives the basic idea.
Saññā – Based on Prior Experience
4. The 1980 comedy movie “The Gods Must Be Crazy” provides a good example of how saññā of a worldly object is established in the mind via familiarity and experience (“preconditioning.”)
▪The movie stars Xi, a hunter-gatherer of the Kalahari Desert, whose tribe discovers an old-fashioned Coca-Cola bottle dropped from an airplane.
▪Since the tribe is completely isolated from the modern world, they have no idea what Coke is or even what a glass bottle is. Thus, they were utterly confused upon seeing the glass bottle. They initially thought it was a gift from the Gods.
▪The following clip, up to 1 minute, is enough to get the idea. The rest concerns other aspects of the movie’s storyline.
WebLink: Youtube: Coca-Cola bottle dropped from gods? | The Gods Must Be Crazy
▪If we saw a Coke bottle, the “saññā” of the drink would instantly appear in our minds. However, Xi (or any of his associates) had never tasted Coca-Cola or seen Coca-Cola bottles. They could not generate a “saññā” for them; it was a totally mysterious object.
▪One must have prior experience with an object to identify it, i.e., to establish saññā about it!
▪The above is from the post, “Saññā – What It Really Means.” It is advisable to read that post to gain a clear understanding of the meaning of “saññā.”
▪If one does not identify a Coke bottle as containing a tasty drink, one would also have no idea what Coke tastes like. If we see even an empty bottle of Coke, the sweet taste of Coke may arise in our mind, and a desire to drink Coke may arise. However, when Xi saw the bottle of Coke, such a desire did not arise in him. Instead, he was perplexed!
▪Now, let us consider “saññā” in relation to a person, rather than a Coke bottle.
5. Suppose three people, A, B, and C, sit in a small coffee shop. They are all facing the door, and person X walks in. Suppose that person X is a close friend of A, the worst enemy of B, and C does not know X. We will also assume that all are males.
▪So, let us see what happens within a split second. A recognizes X as his friend, and a smile comes to his face. B recognizes X as his enemy, and his face darkens instantly.
▪On the other hand, C’s mind does not register anything about X, and X is just another person to him. He immediately goes back to whatever he was doing.
▪Such fast “recognition” is possible because of the “saññā” (a mental factor or a cetasika) that arises with every citta (loosely translated as a thought). See “Saññā Gives Rise to Most of the Vedanā We Experience.”
▪The above example is from the post “Amazingly Fast Time Evolution of a Thought (Citta).”
Emotions Depend on “Saññā”
6. Key point: Our emotions (how we feel about objects or people) depend on the “saññā” generated instantly.
▪In the example discussed in #5 above, person C had no “familiarity” with X; thus, his mind did not generate any emotions about X.
▪On the other hand, A’s mind instantly generated “good emotions” upon seeing X, and B’s generated “bad emotions” about X.
▪Thus, emotions (saññā, vedanā) generated depend on the “kind of saññā” generated in the mind.
Moral/Immoral Actions Are Based on Emotions
7. In #4 above, Xi did not generate the “saññā of Coke taste” upon seeing the empty Coke bottle. Even if someone offered him a Coke bottle filled with Coke, he would not form a “desire to drink the contents in the bottle.” Instead, Xi was baffled by the Coke bottle; it was a strange object, and he thought it had been sent to them by God.
▪Compare that to the joy a child feels when a bottle of Coke is offered. The “saññā” generated in the child’s mind led to that joyful feeling or sukha vedanā. Thus, saññā and vedanā are interrelated. Most of our feelings are based on “saññā.” See “Taṇhā – Result of Saññā Giving Rise to Mind-Made Vedanā.”
▪Based on such saññā/vedanā, people engage in immoral deeds to “get more of them.”
▪In other words, saññā and associated (mind-made) vedanā are responsible for the “expansion of viññāṇa” and subsequent abhisaṅkhāra generation leading to the sustenance of the rebirth process/suffering. See “Viññāṇa – What It Really Means.”
▪That is the key point the Buddha tried to convey to Ven. Māluṅkyaputta.
8. Then the Buddha repeated the question for sounds, smells, tastes, touches, and ideas (concepts) one has never experienced, i.e., about which one has not generated/developed a saññā.
▪The answer was “No.”
▪Therefore, one would not be enticed/attracted by any sensory inputs (via all six senses) if one did not identify such sensory inputs as “mind-pleasing,” i.e., if they did not generate sukha saññā/vedanā. In the case discussed in #4 above, the Amazon tribe had not developed a saññā about the drink Coca-Cola (or the Coke bottle), and the sight of the bottle did not generate sukha saññā/vedanā.
▪If Xi and his tribe were introduced to Coke, they would also develop saññā about it. After that, their minds will also generate a sukha saññā/vedanā upon seeing a Coke bottle filled with Coke. They would not be confused seeing a Coke bottle. This is how a newborn baby develops saññā about worldly things: By experiencing sights, sounds, tastes, etc., with the help of parents: “Distorted Saññā Arises in Every Adult but Not in a Newborn.”
Previously Unheard Aspect of Saññā
9. We are all born with bodies (both mental and physical bodies) to generate such “saññā” once becoming familiar with sense inputs.
▪However, the Buddha taught that they are “distorted saññā.” Even though we taste Coke as sweet, it is a “made-up taste.” Yes, Coke’s sweetness indeed comes from the presence of sucrose molecules in Coke. Yet, the origin of sucrose molecules in Coke (and why our sensory organs perceive them as sweet) can be explained by Paṭicca Samuppāda. This concept lies at the heart of Buddha’s teachings, and it takes an effort to understand: “Fooled by Distorted Saññā (Sañjānāti) – Origin of Attachment (Taṇhā).” It is impossible for a puthujjana to overcome that “built-in” saññā, because any “mundane investigations” would confirm that such saññā are built-in. For example, scientists have confirmed that sugar’s sweet taste is due to sucrose molecules.
▪It takes a Buddha to uncover how “sugar is formed with sucrose molecules ” and how our physical and mental bodies form to provide a “sukha saññā/vedanā” based on sugar. Paṭicca Samuppāda explains both those aspects. See the first few posts in the “Worldview of the Buddha” section. This requires a good understanding of Paṭicca Samuppāda.
▪Such “sukha saññā/vedanā” based on the “distorted saññā,” leads us to crave such sights, tastes, etc. To get “more of them,” we tend to engage in immoral deeds, which is the origin of suffering. To overcome suffering, we must understand the origins of that “distorted saññā.” Even after understanding the mechanism, one must train not to be fooled by that “distorted saññā.”
▪That last point is pointed out to Ven. Māluṅkyaputta @marker 10.1, which we discuss next.
Origin of “Sukha Saññā/Vedanā” and How to Avoid Attaching
10. “Ettha ca te, mālukyaputta, diṭṭhasutamutaviññātabbesu dhammesu diṭṭhe diṭṭhamattaṁ bhavissati, sute sutamattaṁ bhavissati, mute mutamattaṁ bhavissati, viññāte viññātamattaṁ bhavissati.
▪The direct (word-by-word) translation in the link above is: “In that case, when it comes to things that can be seen, heard, thought, and known: in the seen will be merely the seen; in the heard will be merely the heard; in the thought will be merely the thought; in the known will be merely the known.
▪However, this critical verse requires an explanation.
11. In that verse, what is meant by “diṭṭhasutamutaviññātabbesu dhammesu”?
▪It refers to the “dhammā” (or kammic energies) that can be created by the mind when attaching to worldly things based on sights (diṭṭha), sounds (suta), three close contacts of taste, smell, and touch (muta), and recalling them with the mind or viññāṇa (viññāta).
▪When one comprehends how that “distorted saññā” arises via Paṭicca Samuppāda, one would live (bhavissati) without attaching to them, i.e., would not go beyond experiencing such sukha saññā/vedanā without attaching to them. That is expressed in the rest of the verse, “diṭṭhe diṭṭhamattaṁ bhavissati, sute sutamattaṁ bhavissati, mute mutamattaṁ bhavissati, viññāte viññātamattaṁ bhavissati.” Here, “bhavissati” means to “live/train not to attach to the sukha vedanā generated by that “wrong/distorted saññā.“
▪Of course, that can be done only if one can understand how that “wrong/distorted saññā” is built-in!
▪If one can do that, the next verse (@marker 10.20) explains the result, which we will discuss next.
12. “Yato kho te, mālukyaputta, diṭṭhasutamutaviññātabbesu dhammesu diṭṭhe diṭṭhamattaṁ bhavissati, sute sutamattaṁ bhavissati, mute mutamattaṁ bhavissati, viññāte viññātamattaṁ bhavissati; tato tvaṁ, mālukyaputta, na tena.Yato tvaṁ, mālukyaputta, na tena;tato tvaṁ, mālukyaputta, na tattha. Yato tvaṁ, mālukyaputta, na tattha;tato tvaṁ, mālukyaputta, nevidha, na huraṁ, na ubhayamantarena. Esevanto dukkhassā”ti.
▪Here, “Yato kho te, mālukyaputta, diṭṭhasutamutaviññātabbesu dhammesu diṭṭhe diṭṭhamattaṁ bhavissati, sute sutamattaṁ bhavissati, mute mutamattaṁ bhavissati, viññāte viññātamattaṁ bhavissati” means “if you can live like that (i.e., without attaching to such sukha saññā/vedanā), Māluṅkyaputta.” There, “diṭṭhe diṭṭhamattaṁ bhavissati” means, “train not to go beyond seeing the sight, i.e., not to attach to the ‘distorted saññā’ arising from that sight. In the same way, “sute sutamattaṁ bhavissati” means, “train not to go beyond what is heard, i.e., not to attach to the ‘distorted saññā’ arising from that sound. That applies to other sensory inputs as well.
▪The rest of the verse outlines the outcome of such living/training.
▪“tato tvaṁ, mālukyaputta, na tena.” means “as a result of living/training like that, you will not get into that mindset/existence.” For example, if one did not attach to things in kāma loka, one would not generate kammic energy (dhammā) for such an existence.
▪Here, “yato,” “tato,” and “tena” are repeatedly used to point out the “cause” and “outcome”: “if you discipline this way” (yato), “it will lead to” (tato) “a certain outcome” (tena).
▪That usage is clear, for example, in the “WebLink: suttacentral: Vijjā Sutta (KN Iti 40)” in the following verse: “Yato ca hoti pāpiccho, ahirīko anādaro; Tato pāpaṁ pasavati, apāyaṁ tena gacchati” OR “they create (Yato) much wickedness, which results in (Tato) them going an apāya as the outcome (tena).”
13. In the next verse, “Yato tvaṁ, mālukyaputta, na tena; tato tvaṁ, mālukyaputta, na tattha” the Buddha says, “then you will not become that, i.e., will not be born into such an existence.”
▪Here, “tattha” is the outcome.
▪Which leads to, “Yato tvaṁ, mālukyaputta, na tattha; tato tvaṁ, mālukyaputta, nevidha, na huraṁ, na ubhayamantarena. Esevanto dukkhassā”ti, meaning, “If you are not going to be reborn into such existence, then you will not be here in this existence (nevidha = neva idha, or “not here, in this existence”), or in such an existence (na huraṁ), or in between any other existence (na ubhayamantarena).
▪That is because you would have stopped kamma generation for all existences.
(Distorted) Saññā Is the Root Cause of Our Attachments
14. It is essential to make the connection to the generation of kammic energy (“dhammā”) via Paṭicca Samuppāda, which starts with “avijjā paccayā saṅkhāra” due to our ignorance of the fundamental nature of “sensory pleasures.” Such “pleasures” are mind-made and manifest as “distorted saññā.”
▪As pointed out in the “Mūlapariyāya Sutta – The Root of All Things,” (distorted) saññā is the root of all things! Any suffering arises via attachment to the “built-in” saññā.
▪Paṭicca Samuppāda explains how kammic energies (“dhammā”) are generated in the “upādāna paccayā bhavo” step, which in turn leads to rebirths: “bhava paccayā jāti” and suffering: “jāti paccayā jarā, maraṇa, soka-parideva-dukkha-domanassupāyāsā sambhavan’ti”.
▪Also see ” What are Dhamma? – A Deeper Analysis.”
Venerable Māluṅkyaputta Understood the Basic Idea
15. Venerable Māluṅkyaputta understood the basic concepts explained briefly by the Buddha. In the subsequent verses (starting @marker 11.1), he expresses those ideas in his own words, which are helpful to us. Let us go through the verses uttered by Venerable Māluṅkyaputta to express his understanding.
“Imassa khvāhaṁ, bhante, bhagavatā saṅkhittena bhāsitassa vitthārena atthaṁ ājānāmi:‘Rūpaṁ disvā sati muṭṭhā, Piyaṁ nimittaṁ manasi karoto; Sārattacitto vedeti, Tañca ajjhosa tiṭṭhati. Tassa vaḍḍhanti vedanā, anekā rūpasambhavā; Abhijjhā ca vihesā ca,cittamassūpahaññati;Evaṁ ācinato dukkhaṁ, ārā nibbāna vuccati.
▪“This is how I understand the detailed meaning of the Buddha’s brief statement: “When you see a sight, mindfulness is lost (Rūpaṁ disvā sati muṭṭhā) as you focus on the attractiveness of the sight (note: this attractiveness arises due to the ‘distorted saññā‘). It becomes a “piya nimitta” or a “likable sense object.” Experiencing it with a mind full of desire (Sārattacitto vedeti), the mind settles in (Tañca ajjhosa tiṭṭhati.) Many pleasant feelings grow (Tassa vaḍḍhanti vedanā), and the mind generates many future possibilities (“anekā rūpasambhavā”). The mind becomes greedy when enjoying it, but is depressed if it is lost; the mind gets tired in the end (Abhijjhā ca vihesā ca,cittamassūpahaññati). Accumulating suffering like this, one moves away from Nibbāna (Evaṁ ācinato dukkhaṁ, ārā nibbāna vuccati).”
“Na so rajjati rūpesu,rūpaṁ disvā paṭissato;Virattacitto vedeti, tañca nājjhosa tiṭṭhati. Yathāssa passato rūpaṁ, sevato cāpi vedanāṁ; Khīyati nopacīyati, evaṁ so caratī sato;Evaṁ apacinato dukkhaṁ,santike nibbāna vuccati.”
▪“However, if the mind is in the Satipaṭṭhāna Bhūmi (paṭissato; same as “paccupatthita sati” or “Satipaṭṭhāna Bhūmi”), one would not be tempted by the sight (“Na so rajjati rūpesu”). Experiencing it with a mind free of desire (“Virattacitto vedeti”), you don’t cling to it (tañca nājjhosa tiṭṭhati). Knowing the true nature of that rūpa (i.e., that it arises in mind due to “distorted saññā”) one would still experience the vedanā (Yathāssa passato rūpaṁ, sevato cāpi vedanāṁ);” However, (one would contemplate the anicca nature of that rūpa) and would not generate abhisaṅkhāra to sustain it (“Khīyati nopacīyati”), and that is how one lives with sati (“evaṁ so caratī sato”); that leads to the weakening and breaking of saṁyojana and stopping the possibility of suffering (“Evaṁ apacinato dukkhaṁ”) taking one closer to Nibbāna (“santike nibbāna vuccati.”)
Repeat of those verses for the Other Five Sense Inputs
16. Then Ven. Māluṅkyaputta repeated similar verses regarding the other five sense faculties of sadda (sounds), gandha (smells), rasa (tastes), phassa (touch), and dhamma (memories/concepts) @14.1, @16.1, @18.1, @20.1, and @22.1 respectively.
▪(These revealing explanations are, by themselves, in the “WebLink: suttacentral: Mālukyaputtattheragāthā (KN Thag 16.5).” Note that the six sense faculties turn to corresponding āyatana (at the bahiddha/ajjhatta stages) is explained as “Rūpaṁ disvā sati muṭṭhā” (@1.1), “Saddaṁ sutvā sati muṭṭhā” (@3.1), “Gandhaṁ ghatvā sati muṭṭhā” (@5.1), “Rasaṁ bhotvā sati muṭṭhā” (@7.1), “Phassaṁ phussa sati muṭṭhā” (@9.1), and “Dhammaṁ ñatvā sati muṭṭhā” (@11.0).
▪However, once comprehending the true nature of that mechanism, one’s mind would not attach to them: “Na so rajjati rūpesu” (@13.1), “Na so rajjati saddesu” (@15.1), “Na so rajjati gandhesu” (@17.1), “Na so rajjati rasesu” (@19.1), “Na so rajjati phassesu” (@21.1), and “Na so rajjati dhammesu” (@23.1). That is the basis of the Satipaṭṭhāna Bhāvanā!)
▪Then, @36.1 in the Mālukyaputta Sutta (SN 35.95), Ven. Māluṅkyaputta concluded:
“Imassa khvāhaṁ, bhante, bhagavatā saṅkhittena bhāsitassa evaṁ vitthārena atthaṁ ājānāmī”ti.
▪“That’s how I understand the detailed meaning of the Buddha’s brief statement.
The Buddha replied (@36.2 in the Mālukyaputta Sutta (SN 35.95)): “Sādhu sādhu, mālukyaputta. Sādhu kho tvaṁ, mālukyaputta, mayā saṅkhittena bhāsitassa vitthārena atthaṁ ājānāsi”
▪“Good, good, Māluṅkyaputta! It’s good that you understand the detailed meaning of what I’ve said in brief.”
▪And the Buddha repeated the same verses to confirm (@36.3 to @41.1)
17. It still took a few more days for Ven. Māluṅkyaputta to cultivate Satipaṭṭhāna and to attain Arahanthood; see @42.2 in the Mālukyaputta Sutta (SN 35.95).
▪Thus, we can see how amazing it is that Ven. Bāhiya attained Arahanthood with only two verses, without any further explanation!
▪Even with those explanations, one must have a solid background to understand certain concepts. I will start a series of posts on Satipaṭṭhāna to clarify further. However, you should now be able to understand the Bāhiya Sutta (KN Ud 1.10) and the Mālukyaputta Sutta (SN 35.95) to some extent. [“WebLink: suttacentral: Bāhiya Sutta (KN Ud 1.10)” and “WebLink: suttacentral: Mālukyaputta Sutta (SN 35.95).”]
▪I could not fully understand the suttās until I understood the “purāṇa kamma” and “nava kamma” stages. We begin to appreciate the teachings of the Buddha only when we recognize these profound concepts, which have been buried for centuries. Venerable Waharaka Thero started this unravelling!
“Diṭṭhe Diṭṭhamattaṁ Bhavissati” Is Experienced in Satipaṭṭhāna
18. From #15 above, we can see that “diṭṭhe diṭṭhamattaṁ bhavissati” is experienced when one is in the Satipaṭṭhāna Bhūmi, i.e., one’s mind would not be attached to “what is seen” while the mind is in the Satipaṭṭhāna Bhūmi.
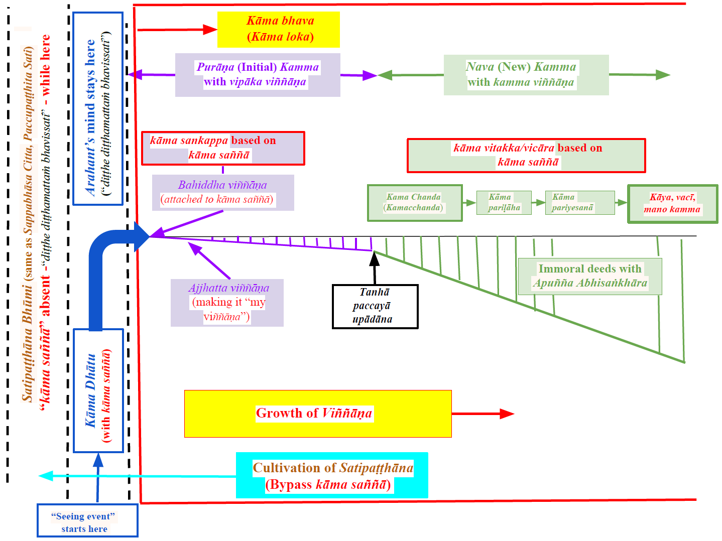
▪This is indicated in the chart below. (Note: This is an updated version of the chart in the post “Viññāṇa – What It Really Means“).

Satipaṭṭhāna - Basic Idea - Version 2
Download/Print: “WebLink: PDF Dpownload: Satipaṭṭhāna – Basic Idea – version 2”
▪Thus, a Sotāpanna can cultivate Satipaṭṭhāna to get into the Satipaṭṭhāna Bhūmi; once there, they can cultivate Vipassanā to attain higher magga phala.
▪As long as the mind is in the Satipaṭṭhāna Bhūmi, one will see without the ‘distorted saññā’ (i.e., “diṭṭhe diṭṭhamattaṁ bhavissati” is applicable. However, when that person returns to daily life, one’s mind is released from the Satipaṭṭhāna Bhūmi.
▪That is what the Buddha meant by “training to restrain one’s sense faculties”; see #19 below.
▪I discussed how to bypass the ‘distorted saññā’ and get to the “Satipaṭṭhāna Bhūmi” in a few posts; see #9 in “Viññāṇa – What It Really Means” and the references therein.)
▪Also, note that an Arahant’s mind (during daily life) remains in the “kāma dhātu” state where “diṭṭhe diṭṭhamattaṁ bhavissati” is always applicable; see the chart above. Here, the ‘distorted saññā’ is present, but the Arahant’s mind would not attach to it.
Back to Bāhiya Sutta
19. I hope the above discussion of the Mālukyaputta Sutta helped clarify the two short verses of the Bāhiya Sutta in #1 (explained in #10 through #13 above). The keyword in the first verse of the Bāhiya Sutta in #1 is “sikkhitabbaṁ.” It means to restrain one’s senses and to avoid sensual pleasures.
▪These sensual pleasures are ‘mind-made’ and are illusions at a deeper level. See, for example, “Fooled by Distorted Saññā (Sañjānāti) – Origin of Attachment (Taṇhā).” There is no danger in enjoying them; however, most of the time, seeking “more of such pleasures,” we tend to engage in immoral thoughts, speech, and actions that lead to undesired outcomes (vipāka), including rebirths in lower realms, such as the animal realm.
▪Our cravings for sights, sounds, tastes, smells, and touches, and our thinking about them are based on a sense of joy/pleasure they automatically generate in our minds. Don’t go beyond what is seen, heard, and experienced through the other three physical senses, as discerned by viññāṇa. That means not to be tempted by any sense of joy/pleasure brought by the sensory experiences.
▪The second verse: “When you have trained in this way, you (your future) won’t be determined by that (i.e., your future existence in a certain realm); then you will not be in “that realm” (i.e., you will not be reborn there); then you will not be here (in the human world) or there (in that realm) or in between (as in antarāparinibbāyi Arahants). At the coarse level, attachment to an ārammaṇa in kāma loka gives rise to rebirth in kāma loka; attachment to a jhāna leads to rebirth in rūpa loka; attachment to arūpa samāpatti gives rise to a rebirth in arūpa loka—specific types of ārammaṇa lead to specific rebirths. When none occur, one attains Nibbāna, and the rebirth process ends (and suffering ends).
Upavāṇasandiṭṭhika Sutta – Further Clarification
20. In the “WebLink: suttacentral: Upavāṇasandiṭṭhika Sutta (SN 35.70),” the Buddha explains how a mind attaches to a sight via two steps: “Idha pana, upavāṇa, bhikkhu cakkhunā rūpaṁ disvā rūpappaṭisaṁvedī ca hoti rūparāgappaṭisaṁvedī ca.”
▪“Upavāna, take a bhikkhu who sees a sight with their eyes (which comes with the “distorted saññā”). This step happens for even an Arahant, and is expressed by rūpappaṭisaṁvedī (rūpa paṭisaṁvedī) in the above verse. Here, the “(mind-made) rūpa” is based on the “distorted saññā” built into our bodies at birth.
▪The desire for the sight may or may not materialize depending on whether the mind attaches to that (mind-made) rūpa with craving (rāga). A puthujjana could attach (if the sight is appealing or disgusting), but an Arahant would not. That is the second step of rūparāgappaṭisaṁvedī (rūpa rāga paṭisaṁvedī) in the above verse.
▪Again, this becomes clear in the example in #5. All three people, A, B, and C, saw the same person X, i.e., they all saw the same external rūpa of X. However, the “rūpa generated in the mind” was based on the different kinds of saññā generated in their minds. Person A generated a “saññā of a friend” while Person B’s mind generated a “saññā of an enemy.” Accordingly, they attached to that “mind-made rūpa” with like (rāga saññā) and dislike (paṭigha saññā). On the other hand, C was unfamiliar with X and thus did not generate any emotions.
▪In example #4, Xi was unfamiliar with the concept of a glass bottle. Note the difference in “saññā” for C in #4 (where he at least recognized X as a human and thus was not bothered) and for Xi (who had no experience with glass bottles, let alone Coke bottles). Therefore, Xi was confused in addition to avoiding attachment; the glass bottle made no sense to him. These are two different levels of saññā.
21. Then the Buddha repeated that for the other five types of sensory inputs.
▪For example, @ 3.1 the process for tasting food is explained: “Puna caparaṁ, upavāṇa, bhikkhu jivhāya rasaṁ sāyitvā rasappaṭisaṁvedī ca hoti rasarāgappaṭisaṁvedī ca. Santañca ajjhattaṁ rasesu rāgaṁ ‘atthi me ajjhattaṁ rasesu rāgo’ti pajānāti.”
▪Translation: When the tongue experiences a tasty food (jivhāya rasaṁ sāyitvā rasappaṭisaṁvedī), it can lead to a craving for that taste (rasa rāga paṭisaṁvedī). If the second step happens, one would immediately know (pajānāti) that “rasa rāga has arisen in me (‘atthi me ajjhattaṁ rasesu rāgo’ti).”
22. Then @5.1 marker, the Buddha explains that those who have removed all saṁyojanās (Arahants) will experience a “mind-pleasing sight” (rūpappaṭisaṁvedī) but will not attach to it (no ca rūparāgappaṭisaṁvedī).
▪@marker 5: “There is no desire for such sights in them, and they understand that” (Asantañca ajjhattaṁ rūpesu rāgaṁ ‘natthi me ajjhattaṁ rūpesu rāgo’ti pajānāti.)
▪In #6 of the post “Purāṇa and Nava Kamma – Sequence of Kamma Generation,” rūpa paṭisaṁvedī (or rasa paṭisaṁvedī for a tasting event) corresponds to kāma dhātu (with kāma saññā), and bahiddha viññāṇa corresponds to the rūpa rāga paṭisaṁvedī (or rasa rāga paṭisaṁvedī for a tasting event).
▪Those descriptions apply to all six types of sensory inputs; see @marker 7.1, which explains an event arising in the mind (mano) without coming through the five physical senses.
▪I discussed the Upavāṇasandiṭṭhika Sutta in the post “Sandiṭṭhiko – What Does It Mean?.”
▪The “WebLink: suttacentral: Chabbisodhana Sutta (MN 112)” also discusses the related concepts ‘Diṭṭhe diṭṭhavāditā, sute sutavāditā, mute mutavāditā, viññāte viññātavāditā’ associated with an Arahant.
“Distorted Saññā” Removed in Stages
23. Various types of saññā arising in a mind lead to attachment via three main ways: (i) wrong views (diṭṭhi, in particular, sakkāya diṭṭhi), (ii) craving (taṇhā), and (iii) a “sense of me/mine” (māna). The strength of sansāric bonds (saṁyojanās) is weakened and removed systematically as one progresses. A Sotāpanna has removed three diṭṭhi saṁyojana; a Sakadāgāmi weakens the kāma rāga and paṭigha saṁyojana, and those two saṁyojana are removed at the Anāgāmi stage. Finally, the remaining two taṇhā saṁyojana (rūpa rāga and arūpa rāga) and the three saṁyojana associated with māna (māna, uddhacca, avijjā) are removed at the Arahant stage.
▪As stated in the “Mūlapariyāya Sutta – The Root of All Things,” (distorted) saññā is the root of all those sansāric bonds or saṁyojanās!
▪In the “WebLink: suttacentral: Paṭhamasamādhi Sutta (AN 11.18),” some bhikkhus asked the Buddha, “Could it be that a bhikkhu might gain a state of samādhi like this? They wouldn’t perceive earth in earth, water in water, fire in fire, or air in air. And they wouldn’t perceive the dimension of infinite space in the dimension of infinite space, the dimension of infinite consciousness in the dimension of infinite consciousness, the dimension of nothingness in the dimension of nothingness, or the dimension of neither perception nor non-perception in the dimension of neither perception nor non-perception. They wouldn’t perceive this world in this world, or the other world in the other world. And they wouldn’t perceive (AS REAL) what is seen, heard, thought, known, attained, sought, or explored by the mind (yampidaṁ diṭṭhaṁ sutaṁ mutaṁ viññātaṁ pattaṁ pariyesitaṁ anuvicaritaṁ manasā tatrāpi na saññī assa). And yet they would still perceive, i.e., but they still have perception (saññī ca pana assā).”
▪We have “distorted saññā” associated with EVERYTHING in this world. In the above verse, those bhikkhus asked whether there can be a samādhi in which all wrong perceptions of worldly things are removed, yet the mind still retains saññā without distortion.
24. The Buddha explained that such a “distorted-free saññā” is there and it is expressed as, “‘etaṁ santaṁ etaṁ paṇītaṁ, yadidaṁ sabbasaṅkhārasamatho sabbūpadhipaṭinissaggo taṇhākkhayo virāgo nirodho nibbānan’ti.” That is realized entirely only at the Arahant stage. That is where the saññā regarding even pathavi, āpo, tejo, vāyo, will be fully realized as “fake.”
▪It is the Arahant stage that the “sense of me/mine” (mana) goes away, together with any tendency to believe that even existences in the arūpa loka (ākāsānañcāyatana through nevasaññānāsaññāyatana) are based on “distorted saññā.” That is unthinkable not only for us, but even for an Anāgāmi.
▪However, the last part of the verse (highlighted in orange and red) is relevant to the present discussion.
▪I wanted to note that many suttās emphasize this concept. We will discuss this in detail when discussing Satipaṭṭhāna Bhāvanā.
“Rūpa” Refers to the “Mental Image of an External Object”
25. The following is a critical point from the above discussion. In almost all suttās, by “rūpa,” the Buddha referred to the “mental image that arises in a mind due to the external rūpa” and NOT to the “external rūpa.” In addition, “cakkhu” does not refer to the physical eyes.
▪For example, in the example discussed in #5 above, the “seeing event” (“cakkhuñca paṭicca rūpe ca uppajjati cakkhu viññāṇaṃ”), “rūpa” is not the external physical body of X. Furthermore, cakkhu does not refer to the “physical eyes” of A, B, or C.
▪If it were the same, then A, B, and C must have responded the same way!
▪In “cakkhuñca paṭicca rūpe ca uppajjati cakkhu viññāṇaṃ,” cakkhu refers to the cakkhu āyatana (which means “to look with a defiled mind”); an Arahant sees with cakkhu indriya and not with cakkhu āyatana.
▪When a puthujjana (or even an Arahant) sees a sight, they see not the “external rūpa” but a “rūpa generated in the mind according to the distorted saññā.” That is why A, B, and C perceived X as a friend, an enemy, and just another person, respectively. Each of them generated his own version of “rūpa of X” in his mind! That is the “rūpa” in “cakkhuñca paṭicca rūpe ca uppajjati cakkhu viññāṇaṃ.”
▪In almost all suttās, “rūpa” refers to the “mind-made rūpa” made according to the “distorted saññā.” I will discuss that in detail in the next post.
26. The saññā we experience is mind-made, and the Buddha equated saññā to a mirage.
▪There are many posts related to this critical idea published within the past two years or so. See “New / Revised Posts.”
▪In particular, see “Colors Are Mind-Made (Due to Kāma Saññā)” and “Fooled by Distorted Saññā (Sañjānāti) – Origin of Attachment (Taṇhā).”